《内蒙古煤炭经济》杂志社
中国知网全文收录期刊
万方数据库收录期刊
维普网全文收录期刊
RCCSE中文学术期刊
中国核心期刊数据库收录期刊
首页
期刊简介
投稿指南
编辑部
版权声明
通知公告
期刊订阅
《内蒙古煤炭经济》杂志社
国际刊号:ISSN 1008-0155
国内刊号:CN 15-1115/F
首页
期刊简介
投稿指南
编辑部
版权声明
通知公告
期刊征订
最新录用
行业资讯
采编系统
读者阅读
作者投稿
编辑办公
专家审稿
通知公告
more
2025年度国家古籍整理出版拟资助项目公示
国家新闻出版署关于印发 《印刷业数字化三年行动计划(2025—2027年)》的通知
国家新闻出版署关于开展2024年度期刊核验工作的通知
国家新闻出版署关于公布第五届中国报业创新发展案例的通知
关于我刊正式启用在线投稿系统的通知
关于不法分子冒充本刊骗取作者审稿费等的告示
温馨提示:关于本刊论文模板
联系我们
网址:
http://xb.qisenwpt.com/
邮箱:
imcezz@163.com
邮编
010020
电话:
0471-6302168
地址:
内蒙古自治区呼和浩特市赛罕区
新华报业中心商报社五楼
微信公众号
技术与经济
首页
过刊浏览
2025年01期
全文阅读
(0)
全文下载
(0)
收藏本文
(0)
上一篇
下一篇
煤矿掘进工作面掘进机智能化改造设计
作者:
银海,邹元
作者单位:
陕西麟北煤业开发有限责任公司
关键词:
煤矿掘进工作面;掘进机;智能化改造设计
发表日期:
2025-11-28
摘要:
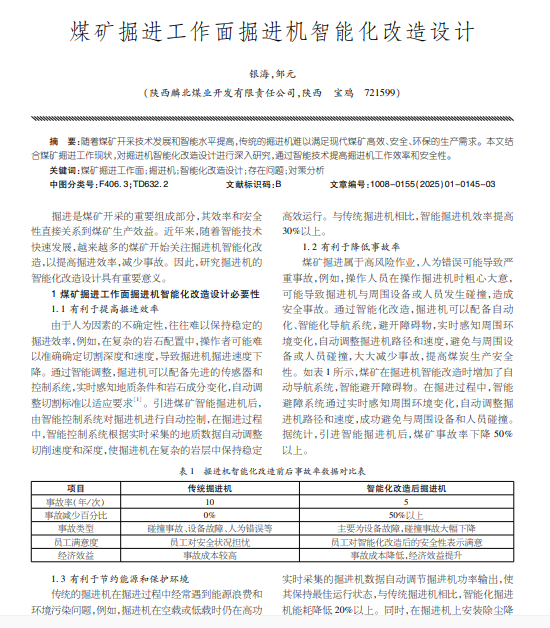
随着煤矿开采技术发展和智能水平提高,传统的掘进机难以满足现代煤矿高效,安全,环保的生产需求。
试读到此为止,购买后阅读全文
点击购买
相关文献:
【1】双巷掘进梭车电缆过横川安全技术研究
【2】无线传感器网络在煤矿安全监测中的应用
【3】运输上山变形破坏原因分析
【4】钻探技术在煤矿井下防治水中的应用
【5】隐患排查治理和安全风险分级管控的 创建与应用
【6】对地下开采废弃采石场综合治理的探讨
【7】“区块链+”赋能宁波经济发展的路径分析
【8】供给侧改革下煤炭行业人力资源管理工作研究
【9】规划环境影响评价在生态城市建设中的应用
【10】绿色混凝土的发展应用及混凝土绿色化 发展途径
版权信息
主管单位:
内蒙古新华报业中心
主办单位:
内蒙古自治区煤炭经济研究会;
内蒙古新华报业中心
编辑出版:
《内蒙古煤炭经济》编辑部
国际刊号:
ISSN 1008-0155
国内刊号:
CN 15-1115/F
邮发代号:
16-296
版面要求:
语种:
中文
出版周期:
半月刊
创刊时间:
1983年
开本:
大16开
联系我们
网址:
http://xb.qisenwpt.com/
电话:
0471-6302168
邮编
010020
邮箱:
imcezz@163.com
地址:
内蒙古自治区呼和浩特市赛罕区
新华报业中心商报社五楼
微信公众号
友情链接
请用微信或支付宝扫码支付
支付金额:
¥0.00
支付方式:
微信或支付宝
请使用对应APP扫描二维码完成支付
扫码支付后即可阅读、下载文章,同时代表您同意
《用户协议》
我已支付
取消关闭