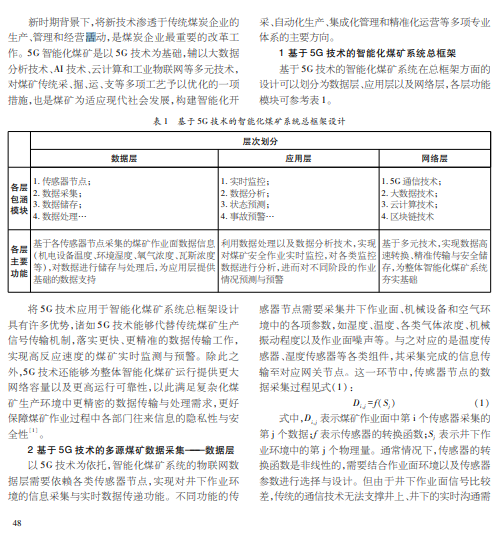
合理渗透5G技术,有助于为智能化煤矿生产与管理提供高效、稳定的传输方式。本文以5G技术在智能化煤矿 建设中的应用为核心,浅析5G技术对煤矿生产安全性、效率的影响,展开基于5G技术对智能化煤矿系统的总体框架、数据采 集机制和生产环境实时分析机制的研究。