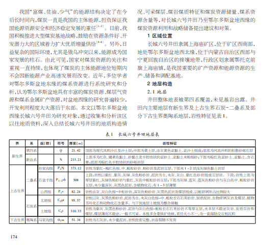
我国能源结构为“富煤、贫油、少气”,煤炭的主体地位在一定时期内不会改变。国家大型煤炭基地建设正稳步推 进,鄂尔多斯盆地作为大型煤炭基地的主战场,煤炭资源丰富,位于西缘的长城六号井田探明储量至少13500万t,显示出广阔 的开发利用前景。本文通过总结长城六号井田的地质构造、煤岩煤质特征和煤系资源潜力,根据地质条件的相似关联性,提 出在鄂尔多斯盆地西缘优先开展煤炭资源开发利用和战略储备,同时考虑煤系其他战略资源的有限性,提出可暂缓开发的战 略构想。